『创新成果』Kaiyun中国官方网站专注航天飞行器控制技术与卫星通信服务,实现飞发一体化控制与自主飞行能力。平台支持多终端接入,为运输航空、通用航空和飞行管控提供智慧连接方案。

2025年中国卫星互联网行业市场前景预测研究

2025-07-01  

  中商情报网讯:卫星互联网产业正迎来前所未有的发展机遇。随着技术的不断突破和政策的持续支持,这一产业已进入快速发展的第三阶段,与地面通信网络的融合成为主要趋势。

  卫星互联网是一种新型通信方式,通过一定数量的卫星形成规模组网,从而辐射全球,构建具备实时信息处理的大卫星系统,是一种能够完成向地面和空中终端提供宽带互联网接入等通信服务的新型网络。

  卫星互联网具备广覆盖、宽带化、低延时、低成本等优点,可作为地面通信的补充手段实现用户接入互联网,有效解决边远散、海上、空中等用户的互联网服务问题。目前,卫星互联网以低轨卫星为主进行搭建,低轨卫星具有制造和发射成本低、落地信号强、运行速度快等优势,较中高轨道卫星更受关注和应用。具体如图所示:

2025年中国卫星互联网行业市场前景预测研究(图1)

  近年来,中国卫星互联网行业受到各级政府的高度重视和国家产业政策的重点支持。国家陆续出台了多项政策,鼓励卫星互联网行业发展与创新,推动卫星互联网产业发展,《卫星网络国内协调管理办法(暂行)》《关于深化新能源上网电价市场化改革促进新能源高质量发展的通知》《终端设备直连卫星服务管理规定(征求意见稿)》等产业政策为卫星互联网行业的发展提供了明确、广阔的市场前景,为企业提供了良好的生产经营环境。具体情况列示如下:

2025年中国卫星互联网行业市场前景预测研究(图2)

  随着卫星通信技术的不断发展,低轨星座布局成为趋势,产业也将对相控阵卫星通信终端积极投入和布局。截至2024年,全球在轨卫星达到了11605颗,预示着航天器部署的新篇章已经翻开。

2025年中国卫星互联网行业市场前景预测研究(图3)

  截至2024年,全球在轨卫星分布显示,通信广播卫星以8681颗占据显著优势,占比达74.8%。同时,对地观测和空间科学与技术试验卫星领域也在不断发展,分别拥有1483颗和1176颗卫星,占比分别为12.8%和10.1%。相比之下,导航定位卫星数量较少,仅有169颗,占比达1.5%。载人航天和深空探测领域则分别部署了20颗和76颗卫星,占比分别为0.7%和0.2%。

2025年中国卫星互联网行业市场前景预测研究(图4)

  卫星互联网是基于卫星通信技术接入互联网,可以为全球范围内用户提供高带宽、灵活便捷的互联网接入服务。中商产业研究院发布的《2025-2030年中国卫星互联网行业市场发展现状及投资规划建议》显示,2024年中国卫星互联网行业市场规模达到353.3亿元。中商产业研究院分析师预测,2025年我国卫星互联网市场规模将达376亿元。

2025年中国卫星互联网行业市场前景预测研究(图5)

  目前我国已经发布计划的星座项目大部分已经发射了试验星,暂未实现卫星组网。从已经发布计划的卫星星座规划来看,卫星互联网卫星规划总数量超过1.6万颗。2023年“吉林一号”卫星星座组网工程成功实现“百星飞天”的阶段性目标,“吉林一号”在轨卫星数量增至108颗。

2025年中国卫星互联网行业市场前景预测研究(图6)

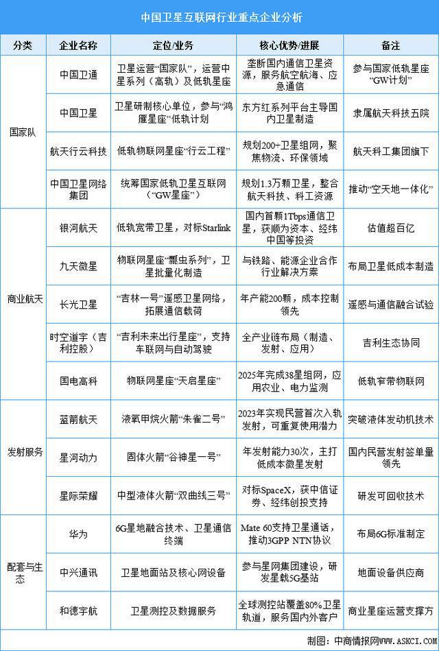
  卫星互联网是一种新型通信方式,通过一定数量的卫星形成规模组网,从而辐射全球,构建具备实时信息处理的大卫星系统。卫星互联网具备广覆盖、宽带化、低延时、低成本等优点,可作为地面通信的补充手段实现用户接入互联网,有效解决边远散、海上、空中等用户的互联网服务问题。中国卫星互联网行业正经历快速发展,形成以国家队为主导、商业航天企业补充的竞争格局。行业涵盖卫星制造、发射服务、地面设备及运营服务四大环节,以下是15家重点企业分析:

2025年中国卫星互联网行业市场前景预测研究(图7)

  中国星网以“国网星座”为核心,通过部署全球规模最大的低轨卫星星座(12992颗),构建覆盖全球的6G空天一体化网络。其业务布局深度融合北斗导航、天地互联等前沿技术,并依托雄安新区的政策红利和产业链生态优势,联合产学研多方资源,推动卫星互联网在应急通信、智能交通、偏远地区覆盖等场景的应用,成为国家网络强国战略的关键支柱。

2025年中国卫星互联网行业市场前景预测研究(图8)

  银河航天通过自主研发低成本、高性能卫星(如柔性太阳翼平板卫星和可堆叠构型),构建了我国首个低轨宽带通信试验星座“小蜘蛛网”,并依托南通超级工厂实现批量化制造。其技术验证覆盖手机直连、天地融合网络等前沿领域,并与泰国、巴西等国家合作拓展国际市场,形成“研发—制造—应用—全球化”的全链条布局。同时,公司通过供应链协同带动1300余家上下游企业,推动卫星通信在能源、交通、国防等场景的深度融合,成为我国商业航天领域技术突破与产业落地的核心力量。

2025年中国卫星互联网行业市场前景预测研究(图9)

  零重空间以“灵鹊星座”为核心,构建覆盖卫星研制、星座组网、数据服务及国际合作的业务体系,通过模块化生产实现低成本批量化制造,依托“一带一路”拓展海外市场,并在智慧城市、应急管理等领域推动卫星数据应用,形成“技术—制造—服务—生态”全链条布局。

2025年中国卫星互联网行业市场前景预测研究(图10)

  东方红卫星以“鸿雁星座”为核心构建低轨卫星互联网体系,依托CAST系列平台实现低成本批量化制造,通过北斗导航、动中通等技术覆盖应急通信、智慧城市等场景,同步拓展“一带一路”国际市场并建立地面站网络,形成“卫星研制—组网运营—数据服务—生态协同”全链条布局。

2025年中国卫星互联网行业市场前景预测研究(图11)

  国星宇航以“星时代”AI卫星星座为核心,通过模块化生产实现低成本批量制造,构建“技术研发—卫星组网—数据服务—生态闭环”全链条布局,依托“一带一路”拓展国际市场,并在应急救灾、智慧城市等领域深度融合卫星数据应用,同步推进天基算力网建设抢占6G时代先机。

2025年中国卫星互联网行业市场前景预测研究(图12)

  中国卫星互联网通过攻克手机直连卫星、低成本量产及可复用火箭等核心技术,正在重塑全球通信规则。例如,Ka频段通信载荷实现普通4G/5G手机无外设直连卫星,传输速率达100Mbps,天地网络切换延迟低于0.1秒,解决了传统卫星通信依赖地面终端的痛点。同时,3.8米直径复合材料整流罩的应用,使卫星电磁波透射性能提升50%,为万颗级星座组网扫清技术障碍。银河航天南通智慧工厂采用“卫星4S店”模式,通过智能机械臂和数字化测试系统,将单星制造成本降至国际同类产品的1/5,推动行业从实验室定制迈向工业化量产。此类技术突破不仅提升了我国在全球太空资源竞争中的线G网络,为构建“星地融合”通信体系奠定基础。

  国家级政策如“新基建”战略和《卫星网络申报协调与登记维护管理办法》的出台,为行业提供了法律保障与资源协调机制。产业链层面,中国已形成覆盖卫星研发(如“千帆星座”)、制造(如银河航天)、发射(长征系列火箭)、运营(星网公司)的全链条能力。民营企业深度参与生态构建,例如星河动力“谷神星”火箭实现国际商业发射服务突破,时空道宇等公司完成百颗级卫星量产。政策与市场的双重驱动下,行业通过“技术标准共建+产能协同”模式,加速从单一卫星发射向系统级解决方案转型,显著降低对海外供应链的依赖。

  卫星互联网正从技术验证向民生、工业、安全等领域深度渗透。在应急救灾中,天启星座的卫星物联网终端可在基站损毁时提供0.1秒级应急通信接管,支撑生命救援通道;在智慧农业领域,北斗系统结合卫星遥感实现农田数据实时监测,助力乡村振兴;工业互联网场景中,星地光网传输技术以100Gbit/s速率支持自动驾驶、远程医疗等高精度需求。此外,量子加密模块搭载比例提升至25%以上,为军事、金融等高安全场景提供保障。这些应用不仅拓展了卫星互联网的物理边界,更通过“技术-场景”双向反哺机制,驱动光子晶体光纤、星载AI芯片等“卡脖子”技术的自主研发,形成创新闭环。

  更多资料请参考中商产业研究院发布的《2024-2028年中国卫星互联网行业市场调研及发展趋势预测》,同时中商产业研究院还提供产业大数据、产业情报、行业研究、行业白皮开云网站书、行业地位证明、可行性研究、产业规划、产业链招商图谱、产业招商指引、产业链招商考察&推介会、“十五五”规划等咨询服务。

  特别声明:以上内容(如有图片或视频亦包括在内)为自媒体平台“网易号”用户上传并发布,本平台仅提供信息存储服务。

  外媒:特朗普暗示美政府效率部可能调查对马斯克公司的补贴,马斯克迅速表态

  B-2横穿中国10省轰炸伊朗,中国雷达竟没发现?美国这回说了实线万?丰田的含金量还在提升:不造发动机,永远没出路!

  蔡澜口碑突然两极反转!被挖是“教父”,曾怂恿女网友向男人“献身”

  小米集团总裁卢伟冰回应小米青年公寓定价:反复讨论,最后还是决定1999元!让刚刚毕业的学生可以低成本享受到高质量的生活

  《编码物候》展览开幕 北京时代美术馆以科学艺术解读数字与生物交织的宇宙节律

  全国广电行业首个菁彩视听标准视听产品“菁彩专区”上线 AORUS STEALTH ICE背插主板装机体验

上一篇:未来通信科技的革命:6G卫星互联网、语义通信与通感算一体化解
上一篇:5G不止手机高通专家谈5G创新助力卫星通信、无人机等行业发展

猜你喜欢

微信

手机扫一扫添加微信